刊登日期 : 2021-01-10
國家一級博物館「中國國家博物館深圳館(暫名國深博物館)」已落實在前海灣濱海區域動工,深圳博物館老館(古代藝術館)維修工作亦剛剛竣工,一新一舊館把經濟特區深圳光輝的成果統統紀錄下來。計地區性的「南山博物館」和「龍崗文博展覽館」落成後,深圳的博物館變得更多元化。除了歷史外,未來會有「物流博物館」、「數字通訊博物館」、「鋼琴博物館」等,在在記錄經濟特區深圳在中國經濟急促發展下的種種神話。
2035年預計150座博物館落成 展示深圳中國文化
深圳市文化廣電旅遊體育局組織編制的《深圳市博物館事業發展五年規劃法2018-2023》暨2035遠景目標》中,提出深圳將全面推動博物館數量,發展具有深圳特色的現代博物館體系。《規劃》中預計,至2023年博物館總數將達80座,到2035年,更增至約150座,各區至少有一家區級博物館,成為全中國最具中國文化的博物館群之一。
事實上,2018年才登記注冊的博物館有48家,2020年已增加至54家,其中國有博物館有18家,非國有博物館達36家。發展的速度可謂十分快。
前海建國家一級博物館 展示中國文化既深圳歷史
深圳落實建造一座國家一級博物館「中國國家博物館深圳館(暫名國深博物館)」,選址在前海灣濱海一線區域,總建築面積12萬平方,預計在2025年落成,將會成為一座現代化、綜合型的國家級博物館,拓展前海的文化客廳功能。深圳的國有博物館,都是主題宏觀和規模十分大的展覽館,有深圳改革開放展覽館、深圳科學技術館、深圳自然博物館、深圳海洋博物館、深圳創意設計館。
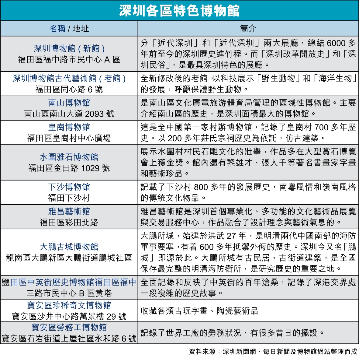
剛剛落成的還有區級別博物館「南山博物館」主要介紹南山區的歷史,是深圳面積最大的博物館。南山博物館主要介紹南山區的歷史,是深圳面積最大的博物館,由廣電旅游體育局管理,是南山區十分重視的博物館。
非國有特色博物館 紀錄中國經濟特區集體回憶
深圳的博物馆近年除了國有的博物館外,非國有的博物館越來越多,分工亦越來越仔細。已落實興建的有深圳自然博物馆、深圳海洋博物馆、福田華強北博物館、二線關博物館、咸頭岭遺址博物館,把深圳不同階段的歷史記錄下來。深圳在經濟特區開初,華強北經濟支撐了深圳特區經濟的一部分,見證了深圳發展,「福田華強北博物館」是不少人集體的記憶。

深圳各片區在發展的洪流中,都具備了記載歷史和文物收藏的條件,都不斷發展各自的博物館和文博展博館。像鹽田區有中英街歷史博物館、寶安區有勞務工博物館,龍崗則有龍崗文博展覽館。在龍崗,就有「深圳中醫藥博物館」,是深圳市唯一一家以中醫藥文化為題材的慈善性質的公益性博物館。有動物剝製成的標本、珍稀藥材和浸製植物標本。
未來,深圳會有更多的特色博物館,有「現代物流博物館」、「數字通訊博物館」、「金融證券博物館」、「玩具博物館」,甚至「鋼琴博物館」等,都在仔細告訴你深圳發展的每段光芒。
2020年7月,深圳頒布《深圳市非國有博物館扶持辦法》,鼓勵興建非國有博物館。深圳市文化廣電旅遊體育局表示,未來會爭取在深圳建立「孔子博物館」、「敦煌研究所」等在深圳建立分館,令深圳在中國 教育、中國文化方面元素更多更廣。