刊登日期 : 2021-04-15
繼培僑書院開拓內地教育、宣布今年9月於深圳開辦港人子弟學校後,暨南大學(暨大)亦宣布開辦廣州暨大港澳子弟學校,對象同樣是居於內地的港澳籍子女,提供一條龍的香港課程。除了上述的兩間外,深圳其實早已有一些提供香港課程或考試的港籍班, 隨着愈來愈多香港人到粵港澳大灣區工作,未來需要銜接香港教育制度的港人子弟學校,肯定愈來愈多。
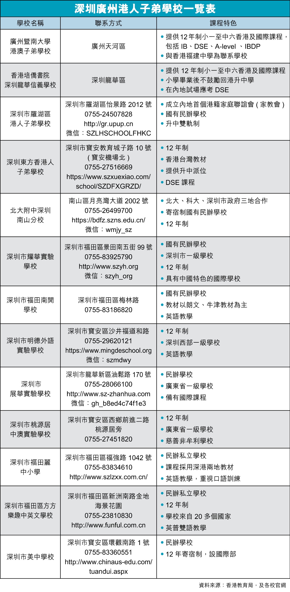
與香港培僑書院深圳龍華信義學校的辦學幾乎相同,廣州暨大與香港維港教育集團、奧園集團、東莞伊頓教育集團聯合開辦廣州暨大港人子弟學校,選址就在廣州中心點—天河區,同樣預計於今年9月開課。
廣州暨大港人子弟學校 IB主導DSE為副拓內地教育
廣州暨大港人子弟學校對象是在廣州居住及工作的港澳子女,提供12年一條龍教育。
小學和初中專門開設「IB+港澳融創課程」,以IB為骨幹,融合香港和澳門教學方法的一個整合課程。高中階段,則推行 「國際+」模式,開設香港DSE課程、A-level課程和IBDP課程(即IB文憑課程) 。換言之,廣州暨大港人子弟學校是一所以IB主導,也開設DSE課桯的國際學校,能夠銜接香港、外國大學升學的要求。
根據廣州市政府的統計數字,廣州市基礎教育階段就讀的港澳台學生約有1.8萬人,粵港澳大灣區發展至今,居於廣州工作的港澳台籍家庭愈來愈多,需要銜接香港大學升學的教育課程也愈來愈大。廣州暨大港人子弟學校也就是這樣產生的廣州第一所港人子弟學校。
深圳羅湖港人子弟學校 2000年初首間內地學校開辦港課程
相比之下,深圳地理上與香港相連,早於2000年初深圳已開始有港人子弟學校的需要。
最早的一間港人子弟學校位於羅湖區怡景路,全名為深圳羅湖港人子弟學校,於2001年8月創辦,是一所同時提供內地及香港課程的國有民辦學校。截至2019年9月,全校共有40%學生為香港籍。課程設為雙軌制,學生可以選擇在香港升學,也可以在內地升學。學校在港人子弟學校「史」最「悠久」,因此2020年開始出現家教會,內地名為「港籍家庭聯誼會」,在辦學方式上模擬香港的家教會,增進家校溝通。
同是2000年初開辦的,還有深圳市東方香港人子弟學校,是全國唯一一所以學校名義組織全國港澳台聯考報名的學校。
學生受香港課程教育,可以參加香港的升中派位,也可以報考DSE考試,但卻是參加全國港澳台聯考為主。
在這些具規模的港人子弟學校外,一些深圳市一級的民辦或國際學校,則以開辦「港籍班」的方式,在國內原有的課程上,加入香港課程,也可以參加報考DSE文憑試。詳細請參考下表。
深圳港人子弟學校或港籍班 多達十多間選擇繁多
值得一提的是,有一些是以專門針對DSE、IB國際課程的港人子弟港籍班為重點的高考(中學)。
與傳統的12年學制學校不同,這些學校提供中學初中及高中課程,以專門研究考試的方式吸引學生。對象可以是港澳籍學生,也可以是想考DSE的國內學生。較具規模的有以下兩所。
可以看見,在粵港澳大灣區急促發展下,愈來愈多港澳家庭舉家移居到粵港澳大灣區城市。
深圳已有十多所港人子弟學校或港籍班,廣州也即將開辦第一所港人子弟學校。未來大灣區上,將愈來愈多學術機構到來開辦不同的DSE、IB等國際課程,粵港澳大灣區基礎教育的發展將百花齊放。